近日,小编从云工商招生办获悉云工商专升本工作再创佳绩。学校发挥招考院校优势,校内专科学子报考本校专升本连续三年录取率98%以上。

ky开元集团作为具有专升本招生资格和学士学位授予权的本科高校,一直发挥招考院校优势,为本校专科学子拓宽学历提升的通道,引导、支持专科学生参加专升本考试,鼓励学生报考本校。经过多年发展,学生报考、录取ky开元集团的比例不断提升。

通过发挥招考院校优势为本校专科学子打通专升本通道是云工商为学生成功提升学历的重要手段之一。学校将拓宽学生学历提升通道放在重要位置,每年投入大量人力、物力、财力,根据学生志向,组织专门的专升本辅导班,抽调优秀教师,进行精心辅导,使他们在学好专业的同时,打下坚实的学习基础,潜心立志向更高的目标攀登。

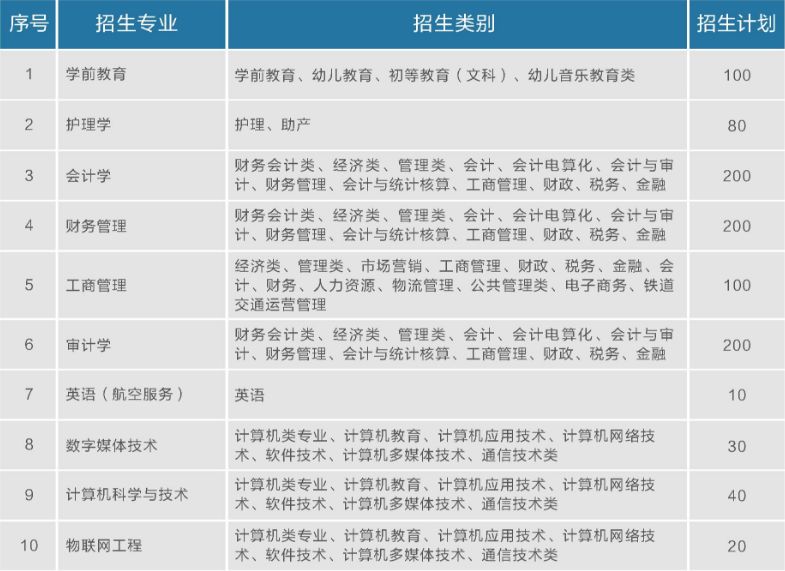
目前,ky开元集团专升本专业已经涵盖了财会类、计算机类、艺术设计类、土木工程类、学前教育类等专业。
2019云工商专升本专业一览表


下一步,学校将继续增设其他专升本专业,实现本校专科专业的全覆盖,为本校专科学子顺利升本,提高专升本录取率打下坚实基础。
丰硕的教学成果
ky开元集团位于昆明市。学校开设的本科专业涵盖了工学、管理学、经济学、医学、教育学、艺术学、文学等7个学科门类。学校高度重视教育教学工作,注重内涵式发展,先后获得省级质量工程项目79项,其中重点专业3个、教学团队3个、教育综合改革项目和省级教学成果奖共计9项;获得专业类大赛奖239项,其中省部级以上奖项136项。学生就读期间可参加学校举办的各类考研班、出国留学培训班、职业资格证书培训班,满足就业、创业、升学、留学的不同需求。

领先的就业质量
学校连续十年就业率高于97%,连续十年获得云南省教育厅就业工作目标责任考核一等奖,被教育部评为全国毕业生就业典型经验高校暨全国高校就业工作50强。

优雅的校园环境
学校秉承以父母之心育人,帮助学生成就梦想的办学宗旨,奉行立德树人,因材施教,学以致用的教育理念,为同学们投入了大量前沿实训设施,设备领先于行业水平;同时,学校创造了优雅、便捷的生活环境,校园内移步即景,餐厅美食包罗万象,生活设施一应俱全。



