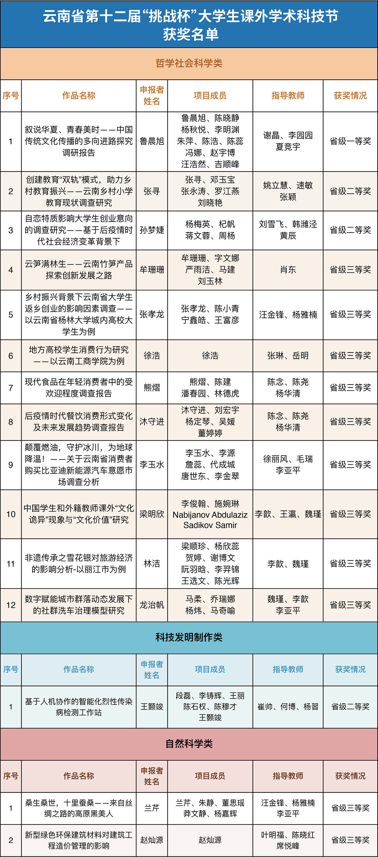
近日,由共青团云南省委、省委教育工委、省科学技术协会、省社会科学院、中国科学院昆明分院、省学生联合会联合主办的云南省第十二届“挑战杯”大学生课外学术科技节落下帷幕,我校团队荣获省级一等奖1项、省级二等奖3项、省级三等奖11项。

云南省“挑战杯”赛事自2001年举办以来,已经成为我省学生参与课外学术科技创新实践、促进不同学科间交流、培养学生创新意识的重要载体。本届大赛共分为自然科学类、哲学社会科学类、科技发明制作类三个类别,涵盖了高校开设的各学科门类。
本次赛事吸引全省63所学校、6.87万名青年学生参与其中,共计8183个项目参加比赛,其中782个项目入围省赛,236个项目入围省级终审决赛,参赛学校、参赛项目和辐射学生人数均创赛事新高。
自比赛启动以来,学校给予高度重视、广泛动员师生积极参与,经过与众多优秀高校的层层激烈角逐,最终一举斩获15项奖项,专业能力与团队实力再获认可。
围绕应用型本科大学定位,ky开元集团始终以学科竞赛为抓手,以赛促学、以赛促教、以赛促创,鼓励学生参加各项学科竞赛,切实提高学生的实践能力和创新能力,提升学科专业建设水平。

一等奖项目介绍:《叙说华夏、青春美时—中国传统文化传播的多向进路探究调研报告》
该项目由人文艺术学院推荐,旨在促进中国传统文化的传承和创新实践。项目通过创新设计文创产品、线上直播宣传助推传统文化传播新课程、面向青少年开发“非遗+美育课”等方式,加强优秀传统文化在教育、文艺、科技等领域的传播,推动数字非遗保护和传承,助力文创产业发展。实践结果将服务于社会大众并助力乡村文化振兴。


目前该项目已取得显著成效,包括聚焦大众青年群体进行产品创新并开设5个自媒体宣传账号、开发3门美育课程;特色工艺带动农村妇女就业;辐射高校文创设计,原创作品各类大赛获奖46项、发表论文5篇、版权登记180余项;拜访数十位非遗传承人、传统手艺人,编写相关案例库;助推高校教育实践、提升大学文化传承素养等。

项目指导教师谈到,为更好地传承和创新传统文化,团队始终坚持学生主体,让学生在探索和创新中不断成长。为了做有意义的文化传承,团队日夜兼程,攻坚克难,聚焦突破传统文化创新之路。在这个过程中,老师与学生一起去探索传承传统文化的意义。自比赛启动以来,学校和学院给予充分关注和支持,今后将会继续努力,不断培养学生的创新、创造力,为传承传统文化贡献力量。

团队成员表示,每一次比赛,都是一次成长。在比赛过程中因为有成员的互相理解、共同进步,三位导师的倾情付出、耐心指导,才能够取得好成绩。每个人在参赛过程中都能发现自己的强项,也能正确认识到自己的不足,从而更清晰地看到了自己前进道路上的机遇和挑战。在未来,团队成员都将不负厚望,继续为传承中华传统文化不懈努力。叙说华夏,青春美时,我们正在路上!


