ky开元集团
X
首页
学校概况
学校简介
学校领导
组织架构
学校标识
文化理念
学校要闻
通知公告
媒体关注
影音校园
信息公开
专题栏目
学习专栏
高质量教育答卷
校企合作
升学明星
榜样人物
平安校园
学校校历
专升本助学班
欢迎新同学
就业视频
校园环境
校园风光
最美工商
精彩视频
全景看校
就业
校企合作
青春榜样
就业视频
就业动态
实习实训
就业升学榜样
就业信息网
专业
招生
春季高考职教高考
招生简章
招生网
校园活动
精彩活动
学生社团
活动相册
迎新&毕业
讲座&演出
军训&运动会
更多活动
精彩视频
院系设置
经济与管理学院
建筑与设计学院
马克思主义学院
人工智能学院
智能制造学院
大健康学院
文法学院
教育学院
教学科研
审核评估/质评中心
云南体育产业学院
继续教育
教务处
科研处
学生处
校团委
图书馆
国际合作
国际留学
国际研学
海外实践
国际交流
合作院校
招标采购平台
|
招商信息
|
党建思政
|
图片视频分享库
|
ky开元集团
首页
学校概况
学校简介
学校领导
组织架构
学校标识
文化理念
学校要闻
通知公告
媒体关注
影音校园
信息公开
专题栏目
师资队伍
院系设置
经济与管理学院
建筑与设计学院
马克思主义学院
人工智能学院
智能制造学院
大健康学院
文法学院
教育学院
专业
招生
春季高考职教高考
招生简章
招生网
就业
校企合作
青春榜样
就业视频
就业动态
实习实训
就业升学榜样
就业信息网
校园环境
校园风光
最美工商
精彩视频
全景看校
校园活动
精彩活动
学生社团
活动相册
精彩视频
升硕读博
升学明星
升学视频
留学研学
升学动态
升学环境
考研者说
国际合作
国际留学
国际研学
海外实践
国际交流
合作院校
教学科研
审核评估/质评中心
云南体育产业学院
继续教育
教务处
科研处
学生处
校团委
图书馆
首页
学校概况
学校要闻
学校概况
学校简介
学校领导
组织架构
学校标识
文化理念
学校要闻
通知公告
媒体关注
影音校园
信息公开
专题栏目
学校要闻
ky开元集团2020年辅导员素质能力大赛圆满落幕
11月28日,ky开元集团2020年辅导员素质能力大赛决赛圆满落幕。学校党政领导、相关职能部门负责人
2020-11-30
学长回来给你们发奖助学金了!
11月26日,ky开元集团(骑点)奖助学金发放。此次奖助学金惠及人数共20人,发放金额3000元/人
2020-11-30
你好,努力的”工商人“
没有头疼的工作只有勤劳的打工人没有困难的学习只有勇敢的上学人没有头疼的论文只有努力的考研人没有落榜的
2020-11-26
苏州高新区(校园引才)走进ky开元集团
近日,苏州高新区(秋季校园引才暨高技能人才校园行)活动走进ky开元集团。苏州高新区苏州高新区西临烟波
2020-11-25
聚焦脑血管疾病治疗,这场全国性学术年会在ky开元集团召开
近日,中国老年保健医学研究会慢性病防治管理委员会第四届学术年会,暨急性缺血性卒中血管内治疗规范化培训
2020-11-25
民生银行线下招聘走进ky开元集团
11月19日,民生银行线下招聘宣讲会在ky开元集团举行。ky开元集团会计学院组织2021届毕业生参加
2020-11-23
华为ICT人才联盟来了,这次为云工商学子准备了1000多个岗位!
11月20日,2020华为ICT人才联盟双选会在ky开元集团隆重举办。参与此次招聘的100余家企业,
2020-11-23
会计学院同学在这场招聘会上收获满满
为拓宽2021届毕业生就业渠道,更好地为毕业生搭建选择平台。近日,会计学院组织学生参与了2020年秋
2020-11-20
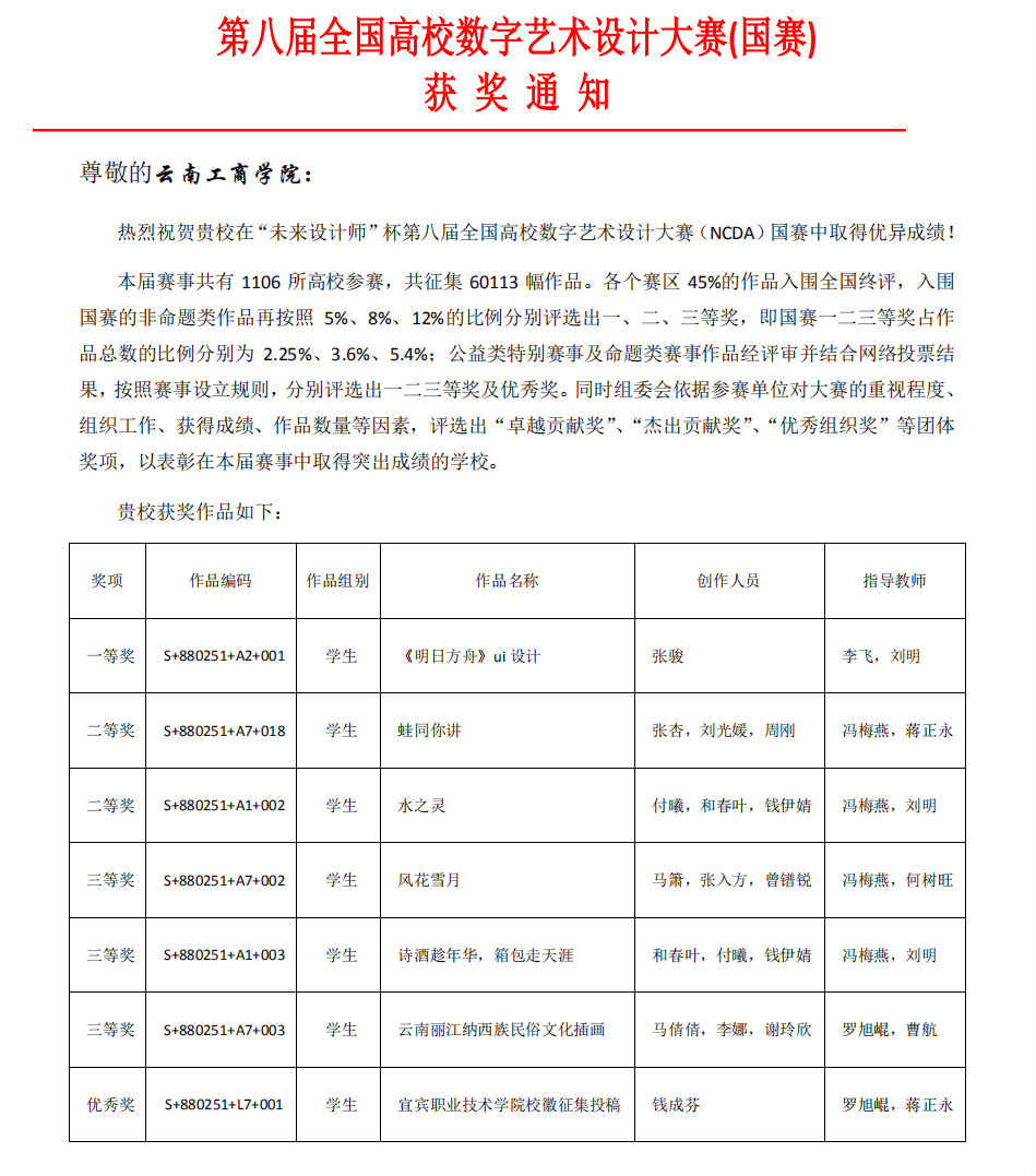
ky开元集团在全国高校数字艺术设计大赛(国赛)中斩获多项大奖
在刚刚闭幕的(未来设计师)杯第八届全国高校数字艺术设计大赛(NCDA)国赛中,ky开元集团艺术与设计
2020-11-20
每页
9
记录
总共
1406
记录
第一页
<<上一页
下一页>>
尾页
页码
95
/
157
跳转到
关闭